36 AVL Trees
36.1 HeightBalanced Binary Trees
Most operations on binary trees have asymptotic performance given by
O(h), where h is the height of the tree. In compact binary trees, tree height
is approximately equal to lg n, where n is the number of nodes in the tree.
It is therefore desirable to build trees which are reasonably compact. One
way to do this is to require that the tree be height balanced.
DEFINITION: An empty binary tree is height balanced. If T is a
nonempty binary tree with TL and TR as left and right subtrees,
respectively, then T is height balanced if and only if
1. TL and TR are height balanced, and
2. |hR - hL| <= 1 where hR and hL are the heights of TR and TL respectively
A less formal. but equivalent definition of height balance is
DEFINITION: A height-balanced binary tree is one for which at every
node, the absolute value of the difference in heights of the left and right
children is no larger than one.
Note: Every complete binary tree is heightbalanced.
Theorem 36.1 The largest number of nodes in a heightbalanced binary
tree (HBT) of height h is 2 h+1
Proof: The most compact HBT is a FBT and this is the number of nodes in an FBT.
DEFINITION: An AVL Tree is a height-balanced binary search tree.
DEFINITION: The balance factor of a binary tree is the difference in
heights of its two subtrees (hR - hL). The balance factor (bf) of a height
balanced binary tree may take on one of the values -1, 0, +1.
An AVL node is "leftheavy" when bf = 1, "equalheight" when bf = 0,
and "rightheavy" when bf = +1
36.2 Rebalancing an AVL Tree
Theorem 36.2 An AVL tree whose root has zero balance factor cannot be
unbalanced by the insertion of a single node.
Proof: A new node will be added as a leaf to one of the subtrees,
increasing that subtree's height by (at most) 1. Therefore, the balance
factor of the tree may change to +1 or -1, keeping the tree balanced.
- An AVL tree with non-zero balance factor may become unbalanced
(balance factor becomes +2 or -2) upon insertion of a new node.
- An AVL tree which becomes unbalanced by insertion of a node can be
rebalanced by performing one or more rotations.
- Rotate_Right means rotate from the right toward the left. The right child
is rotated about the node. The other way for Rotate_Left.
36.2.1 Rotations Are Dictated by a Node's Children
When rebalancing is to be done at a node, the type of rotations depends on
the balance factor at the right or left child. There are two rebalancing cases
for right child and two cases for left child. Here are the two right child cases
(the left child cases are symmetric).
Case 1: Right Child's Balance Factor Becomes +1
Figure 36.1 shows an abstract AVL tree for case 1. In this case, the
balance factor of the right subtree of R becomes +1 because Z is
added to XR . The tree rooted at R (which may itself be a subtree)
has balance factor +1 before node Z is inserted and +2 afterwards.
To rebalance the tree, a Rotate_Right is performed at R. The resulting
abstract AVL tree is shown. Note that the height of the tree
after rebalancing is the same as the height before insertion
of the new node.
Figure 36.1: Insertion in AVL Tree (Case 1)
Case 2: Right Child's Balance Factor Becomes -1
Figure 36.2 shows an abstract AVL tree for case 2. In this case,
the balance factor of the right subtree of R becomes -1 because Z
is added to XL. As in case 1, the balance factor of R changes from
+1 to +2. To rebalance the tree, two rotations will be necessary.
The first rotation will be rotateleft around X; the second rotation will be
rotateright around R. The figure shows XL expanded to show its
root W and subtrees. There are two possibilities for W . Since it
doesn't matter in the final analysis, we pursue only one of the two
possibilities. Figure 36.3 shows the rebalanced tree after leftrotation
about X and rightrotation about R.
Note that the height of the tree after rebalancing is the same as
the height before insertion of the new node.
Figure 36.3: Insertion in AVL Tree (Case 2 after rotations)
36.3 Implementation of AVL Tree
template <class Etype>
class Avl_Node : public Tree_Node<Etype>
{
private:
int Height;
friend int Node_Ht( Avl_Node *P )
{ return P ? P>Height : 1; }
friend int Node_Ht( Tree_Node<Etype> *P )
{ return Node_Ht( ( Avl_Node<Etype> * ) P ); }
friend void Calculate_Height( Avl_Node *P )
{ P>Height = 1 + Max( Node_Ht( P>Left ), Node_Ht( P>Right ) ); }
friend void S_Rotate_Left( Avl_Node * & k2 );
friend void D_Rotate_Left( Avl_Node * & k3 );
friend void S_Rotate_Right( Avl_Node * & k1 );
friend void D_Rotate_Right( Avl_Node * & k3 );
protected:
friend class Avl_Tree<Etype>;
public:
Avl_Node( Etype E = 0, Avl_Node *L = NULL, Avl_Node *R = NULL, int H = 0 )
: Tree-Node<Etype>( E, L, R ), Height( H ) { }
};
Note that the height of a NULL node is defined as 1 in Node_Ht.
Node_Ht is overloaded to avoid having to make type conversions from
Tree_Node to Avl_Node on every call.
Note that the constructor for Avl_Node calls the constructor for
Tree_Node in the initialization.
Avl_Node is derived from Tree_Node. It inherits the Element, Left, and
Right fields.
The Avl Node maintains a data member Height, but does not maintain a
balance factor.
When it needs the balance factor, it computes the height of the nodes left
and right subtrees (i.e., it computes the balance factor).
template <class Etype>
class Avl_Tree : public Binary_Search_Tree<Etype>
{
protected:
Avl_Node<Etype> * Copy( const Avl_Node<Etype> *T );
void Insert( const Etype & X, Avl_Node<Etype> * & T );
void Remove( const Etype & X, Avl_Node<Etype> * & T );
public:
Avl_Tree( ) : Binary_Search_Tree<Etype>( ) { }
const Avl_Tree & operator = ( const Avl_Tree & Value );
virtual void Insert( const Etype & X )
{ Insert( X, (Avl_Node<Etype> * & ) Root ); }
virtual void Remove( const Etype & X )
{ Remove( X, ( Avl_Node<Etype> * & ) Root ); }
};
Avl_Tree is derived from Binary_Search_Tree. It overrides the member
functions Insert and Remove.
Insert and Remove are overloaded. The public functions call the
protected functions.
36.4 Inserting a Node in an AVL Tree
The Insert procedure for AVL trees does a node insertion just like node
insertion in a binary search tree (BST). Each recursive call takes you
further down the tree until the insertion point is found.
In BST, we are satisfied to simply go back up the recursion without doing
any more work. In AVL, we do some work at each node on the way back up;
namely we adjust the balance factors and perhaps do a rebalance.
template <class Etype>
void Avl_Tree<Etype>::
Insert( const Etype & X, Avl_Node<Etype> * & T )
{
if( T == NULL ) // Create a one node tree.
{
T = new Avl_Node<Etype>( X );
if( T == NULL )
Error( ''Out of space'' );
return;
}
if( X < T>Element )
{
Insert( X, ( Avl_Node<Etype> * & ) T>Left );
if( Node_Ht( T>Left ) Node_Ht( T>Right ) == 2 )
if( X < ( ( Avl_Node<Etype> * ) T>Left )>Element )
S_Rotate_Left( T ); // X is left descendent of T (case 1)
else
D_Rotate_Left( T ); // X is right descendent of T (case 2)
else
Calculate_Height( T );
}
else if( X > T>Element )
{
Insert( X, ( Avl_Node<Etype> * & ) T>Right );
if( Node_Ht( T>Right ) Node_Ht( T>Left ) == 2 )
if( X > ( ( Avl_Node<Etype> * ) T>Right )>Element )
S_Rotate_Right( T ); // X is right descendent of T (case 1)
else
D_Rotate_Right( T ); // X is left descendent of T (case 2)
else
Calculate_Height( T );
}
// Else x is in the tree already, so we'll do nothing.
}
QUESTION: How costly is the computation of the balance factor each
time?
ANSWER:
QUESTION: How costly would the computation be if balance factor
data were stored at each node?
ANSWER:
Keeping balance factor data at each node can substantially improve the
performance of AVL tree operations.
EXAMPLE: If newnode was attached to the left branch of the node, the
balance factor of the node will change. Think of it as a balance arm. If it
was balanced (bf = 0), it now tilts down on the left (bf = 1). If it was
tilted to the right (bf = +1), it now becomes balanced (bf = 0). However, if
it was already tilted to the left (bf = 1), it becomes overtilted to the left
and we must rebalance (LeftBalance) it. Similar (symmetric) changes are
made to the node if the newnode is attached to its right branch.
The following table summarizes the balance factor changes:
new node old BF new BF
attached 1 0
to 0 +1
right +1 +2
attached 1 2
to 0 1
left +1 0
36.5 Important notes on AVL tree insertions
1. Before we start the insertion, the tree is an AVL tree. That means
that some nodes may have nonzero balance factors, but no node has
a balance factor greater than 1 in absolute value.
2. We have shown (Figures 36.1, 36.2, and 36.3) that the height of the
subtree into which the insertion is made is the same after rebalancing
as it was before the insertion. This means that we only need to
rebalance that subtree, not the entire AVL tree of which it is a part.
3. We find the root of the subtree needing rebalancing as we work our
way back up the recursion. It is the closest node to the insertion
point which gets a balance factor of +2 or -1.
36.5.1 Summary of Balance Rules
The following rules apply when a tree becomes unbalanced after insertion of
a new node (the tree balance factor becomes +2 or -2). The rules when the tree
becomes unbalanced to the left are symmetric to those for the tree
becoming unbalanced to the right.
1. when the subtree root becomes unbalanced to the right
after insertion of a new node.
if root.right is +1 then
Rotate_Right about root
if root.right is 1 then
Rotate_Left about root.right
Rotate_Right about root
2. when the subtree root becomes unbalanced to the left
after insertion of a new node.
if root.left is 1 then
Rotate_Left about root
if root.left is +1 then
Rotate_Right about root.left
Rotate_Left about root
36.5.2 Summary of Balance Factor Changes
The rules for the new balance factors after rebalancing a tree are also
symmetric for right and left unbalance. The following rules are for a tree
which has become unbalanced to the right (balance factor becomes +2):
if root.right is +1 then
balance factor of root = 0
balance factor of root.right = 0
if root.right is 1 then
if balance factor of root.right is
0: balance factor of root = 0
balance factor of root.right = 0
balance factor of root.right.left = 0
1: balance factor of root = 0
balance factor of root.right = +1
balance factor of root.right.left = 0
+1: balance factor of root = 1
balance factor of root.right = 0
balance factor of root.right.left = 0 (new root)
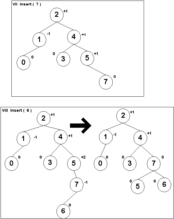
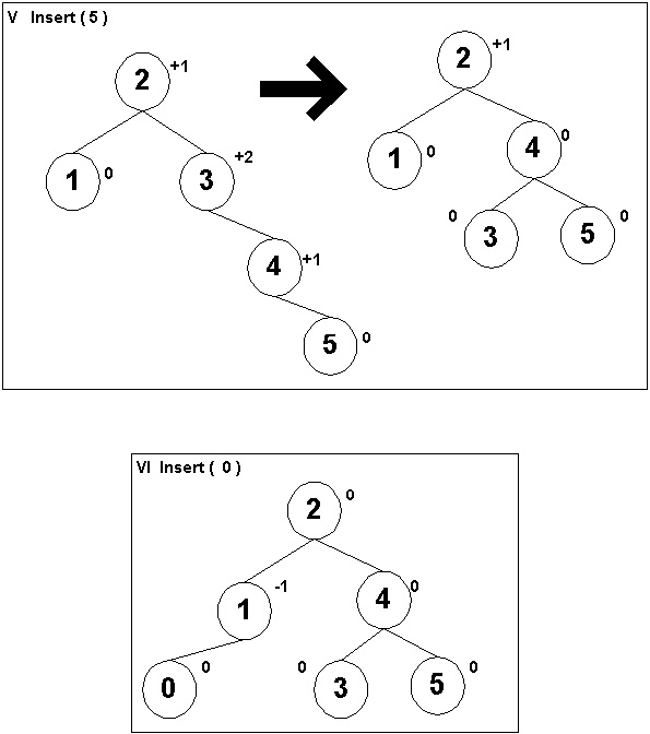
36.6 Example of Insertions into AVL Tree
Figure 36.4 shows the growth of an AVL tree in which the values
{1, 2, 3, 4, 5, 0, 7, 6} are inserted. The number next to each node
is the balance factor of the node. At each insertion, the tree is shown
after the insertion. When rebalancing is done, the rebalanced tree is
also shown. Here's what happens:
I Insert(1): The node is inserted into an empty AVL tree. The tree
remains an AVL tree.
II Insert(2): The tree remains AVL.
III Insert(3): Node 1's balance factor is (+2), and its right child's
balance factor is +1. This is "case 1", so Rotate_Right about the
unbalanced node (node 1).
IV Insert(4): The tree remains AVL.
V Insert(5): Node 3's balance factor becomes +1, and its right child's
balance factor is +1. This is "case 1", so Rotate_Right about the
unbalanced node (node 3).
VI Insert(0): The tree remains AVL.
VII Insert(7): The tree remains AVL.
VIII Insert(6): Node 5's balance factor is +2 and its right child's balance
factor is 1. This is "case 2". Therefore, Rotate_Left about the child
(node 7) and then Rotate_Right about the unbalanced node (node 5).
Figure 36.4: Example of Insertion of f1, 2, 3, 4, 5, 0, 7, 6g into an AVL Tree)